| Name | Last modified | Size | Description | |
|---|---|---|---|---|
| Parent Directory | - | |||
| Activity.dfActivity | 2003-08-25 08:02 | 5.7K | ||
| Activity.dfActivity.wmf | 2003-08-25 08:02 | 11K | ||
| Activity1.dfActivity | 2003-08-25 08:02 | 8.0K | ||
| Activity1.dfActivity.wmf | 2003-08-25 08:02 | 15K | ||
| Activity2.dfActivity | 2003-08-25 08:02 | 5.7K | ||
| Activity2.dfActivity.wmf | 2003-08-25 08:02 | 9.4K | ||
| AssemblyInfo.cs | 2002-08-29 11:39 | 2.4K | ||
| BasicDeployment.dfDeployment | 2003-08-25 08:02 | 2.6K | ||
| BasicDeployment.dfDeployment.wmf | 2003-08-25 08:02 | 9.6K | ||
| Bowling/ | 2003-08-11 15:11 | - | ||
| BowlingBall.cs | 2003-06-18 12:20 | 190 | ||
| BowlingDefinitions/ | 2003-08-11 15:11 | - | ||
| Brick.cs | 2003-06-18 16:24 | 163 | ||
| BrickPile.cs | 2003-06-18 16:24 | 233 | ||
| Brickles/ | 2003-08-11 15:11 | - | ||
| BricklesComponent.dfComponent.wmf | 2003-06-17 07:45 | 7.1K | ||
| BricklesDefinitions.dfClass | 2003-08-25 08:02 | 2.0K | ||
| BricklesDefinitions.dfClass.wmf | 2003-08-25 08:02 | 7.1K | ||
| BricklesDefinitions/ | 2003-08-11 15:11 | - | ||
| BricklesRectangle.cs | 2002-08-29 11:39 | 790 | ||
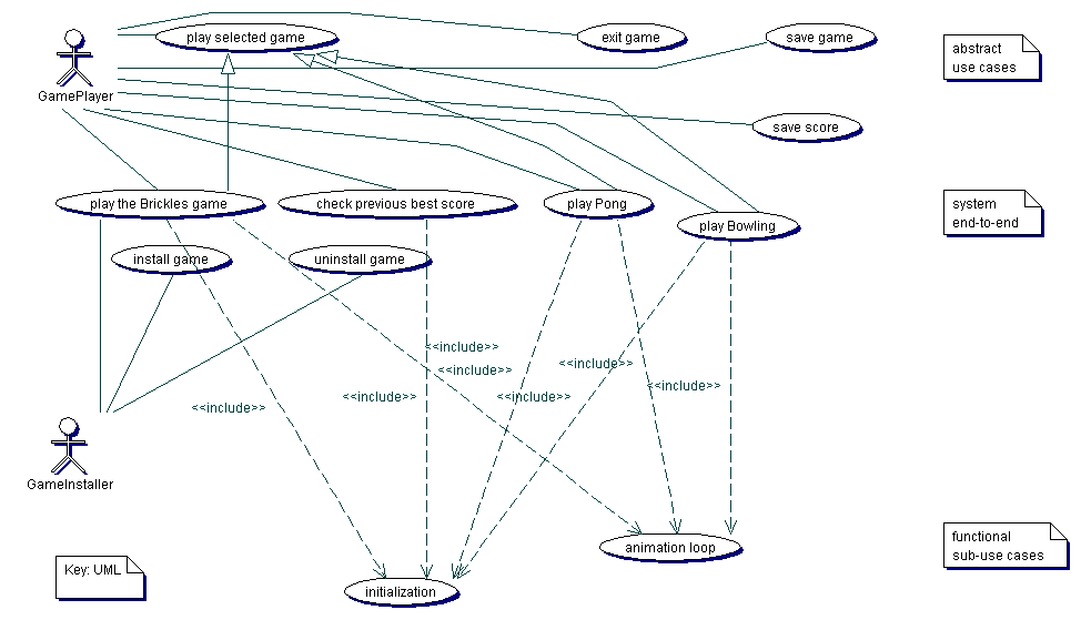
| BricklesUseCases.dfUseCase | 2003-08-25 08:02 | 4.7K | ||
| BricklesUseCases.dfUseCase.wmf | 2003-08-25 08:02 | 12K | ||
| Ceiling.cs | 2002-08-29 11:39 | 298 | ||
| Class2.cs | 2003-08-04 17:17 | 145 | ||
| Collision Checking.dfSequence | 2003-08-25 08:02 | 3.5K | ||
| Collision Checking.dfSequence.wmf | 2003-08-25 08:02 | 7.0K | ||
| Component.dfComponent.wmf | 2003-06-15 19:52 | 7.1K | ||
| Component1.cs | 2002-08-29 11:39 | 1.5K | ||
| ComprehensivePackage.dfClass | 2003-08-25 08:02 | 4.0K | ||
| ComprehensivePackage.dfClass.wmf | 2003-08-25 08:02 | 17K | ||
| Direction.cs | 2003-07-13 17:32 | 493 | ||
| Domain.dfClass | 2003-08-25 08:02 | 3.2K | ||
| Domain.dfClass.wmf | 2003-08-25 08:02 | 11K | ||
| EventHandlerInterface.cs | 2003-06-18 12:41 | 93 | ||
| EvolvedDeployment.dfDeployment | 2003-08-25 08:02 | 4.5K | ||
| EvolvedDeployment.dfDeployment.wmf | 2003-08-25 08:02 | 17K | ||
| Floor.cs | 2002-08-29 11:39 | 292 | ||
| Form1.cs | 2003-07-13 17:32 | 8.9K | ||
| Form1.resx | 2002-07-01 19:56 | 6.0K | ||
| Game.cs | 2003-08-04 17:20 | 546 | ||
| Game/ | 2003-08-11 15:11 | - | ||
| GameBoard.cs | 2003-08-04 17:17 | 1.0K | ||
| GameBoard/ | 2003-08-11 15:11 | - | ||
| GameBoard Decomposition.dfClass | 2003-08-25 08:02 | 2.2K | ||
| GameBoard Decomposition.dfClass.wmf | 2003-08-25 08:02 | 11K | ||
| GameBoardImpl.cs | 2003-06-18 12:51 | 529 | ||
| GameBoardInterface.cs | 2003-06-11 15:14 | 90 | ||
| GameBoardState.dfState | 2003-08-25 08:02 | 3.2K | ||
| GameBoardState.dfState.wmf | 2003-08-25 08:02 | 3.8K | ||
| GameDefinitions.dfClass | 2003-08-25 08:02 | 3.0K | ||
| GameDefinitions.dfClass.wmf | 2003-08-25 08:02 | 11K | ||
| GameDefinitions.gif | 2002-09-25 16:29 | 3.2K | ||
| GameDefinitions/ | 2003-08-11 15:11 | - | ||
| GameInterface.cs | 2003-06-11 15:14 | 354 | ||
| GameView.cs | 2002-08-29 11:39 | 292 | ||
| GenericPackage.dfClass | 2003-08-25 08:02 | 2.8K | ||
| GenericPackage.dfClass.wmf | 2003-08-25 08:02 | 10K | ||
| JUnit/ | 2003-01-20 10:37 | - | ||
| LeftWall.cs | 2002-08-29 11:39 | 474 | ||
| MVC update.dfSequence | 2003-08-25 08:02 | 5.7K | ||
| MVC update.dfSequence.wmf | 2003-08-25 08:02 | 9.5K | ||
| Match.cs | 2003-08-04 17:17 | 463 | ||
| ModuleGeneralizationView.dfClass | 2003-08-25 08:02 | 1.3K | ||
| ModuleGeneralizationView.dfClass.wmf | 2003-08-25 08:02 | 5.6K | ||
| ModuleView.dfClass | 2003-08-25 08:02 | 1.7K | ||
| ModuleView.dfClass.wmf | 2003-08-25 08:02 | 4.9K | ||
| Monolithic Update.dfSequence | 2003-08-25 08:02 | 6.9K | ||
| Monolithic Update.dfSequence.wmf | 2003-08-25 08:02 | 13K | ||
| MovableSprite.cs | 2003-07-13 17:32 | 3.9K | ||
| MovableSpriteStatechart.dfState | 2003-08-25 08:02 | 3.0K | ||
| MovableSpriteStatechart.dfState.wmf | 2003-08-25 08:02 | 3.7K | ||
| MovableSpriteViewPacket.dfClass | 2003-08-25 08:02 | 1.5K | ||
| MovableSpriteViewPacket.dfClass.wmf | 2003-08-25 08:02 | 6.2K | ||
| MovementAlgorithm.cs | 2003-06-18 10:51 | 189 | ||
| Paddle.cs | 2002-08-29 21:21 | 505 | ||
| Paddle1.cs | 2002-09-26 13:48 | 162 | ||
| ParameterizedSprite.cs | 2003-06-18 10:51 | 428 | ||
| ParameterizedSprite.dfClass | 2003-08-25 08:02 | 788 | ||
| ParameterizedSprite.dfClass.wmf | 2003-08-25 08:02 | 2.7K | ||
| PlayField.cs | 2002-08-29 11:39 | 295 | ||
| PlayingField.cs | 2003-08-04 17:20 | 543 | ||
| Pong/ | 2003-08-11 15:11 | - | ||
| PongDefinitions/ | 2003-08-11 15:11 | - | ||
| ProtocolState.dfState | 2003-08-25 08:02 | 4.8K | ||
| ProtocolState.dfState.wmf | 2003-08-25 08:02 | 5.7K | ||
| Puck.cs | 2002-08-29 11:39 | 908 | ||
| Puck1.cs | 2003-06-18 12:41 | 1.1K | ||
| RightWall.cs | 2002-08-29 11:39 | 477 | ||
| Rules.cs | 2002-09-26 13:42 | 144 | ||
| Score.cs | 2002-09-26 13:42 | 252 | ||
| ScoreBoardInterface.cs | 2003-06-11 15:14 | 91 | ||
| Sequence.dfSequence | 2003-08-12 15:49 | 254 | ||
| Sequence.dfSequence.wmf | 2003-08-25 08:02 | 192 | ||
| Speed.cs | 2003-07-13 17:32 | 461 | ||
| SpeedControlInterface.cs | 2003-06-11 15:14 | 93 | ||
| Sprite.cs | 2002-08-29 11:39 | 4.1K | ||
| Statechart.dfState.wmf | 2003-06-17 07:56 | 3.7K | ||
| StationarySprite.cs | 2002-09-26 13:42 | 165 | ||
| StationarySpriteGeneralizationView.dfClass | 2003-08-25 08:02 | 3.1K | ||
| StationarySpriteGeneralizationView.dfClass.wmf | 2003-08-25 08:02 | 10K | ||
| System Use Cases.dfUseCase | 2003-08-25 08:02 | 11K | ||
| System Use Cases.dfUseCase.wmf | 2003-08-25 08:02 | 25K | ||
| System Use Cases.gif | 2003-07-06 13:41 | 13K | ||
| Test Collection/ | 2003-01-20 10:37 | - | ||
| Test Results/ | 2003-01-20 10:37 | - | ||
| TickAlgorithm.dfSequence | 2003-08-25 08:02 | 6.4K | ||
| TickAlgorithm.dfSequence.wmf | 2003-08-25 08:02 | 10K | ||
| TimeObserver.cs | 2002-08-29 11:39 | 207 | ||
| TopLevelSystem.dfState | 2003-08-25 08:02 | 4.1K | ||
| TopLevelSystem.dfState.wmf | 2003-08-25 08:02 | 4.8K | ||
| UserControl1.cs | 2002-08-29 11:39 | 2.3K | ||
| Velocity.cs | 2003-07-13 17:32 | 3.5K | ||
| Velocity cluster.dfClass | 2003-08-25 08:02 | 1.1K | ||
| Velocity cluster.dfClass.wmf | 2003-08-25 08:02 | 7.8K | ||
| Wall.cs | 2002-08-29 11:39 | 348 | ||
| brickles.tpr | 2003-08-25 08:02 | 3.5K | ||
| brickles.tws | 2003-08-25 08:02 | 2.6K | ||
| collection.xml | 2003-08-11 15:11 | 266 | ||
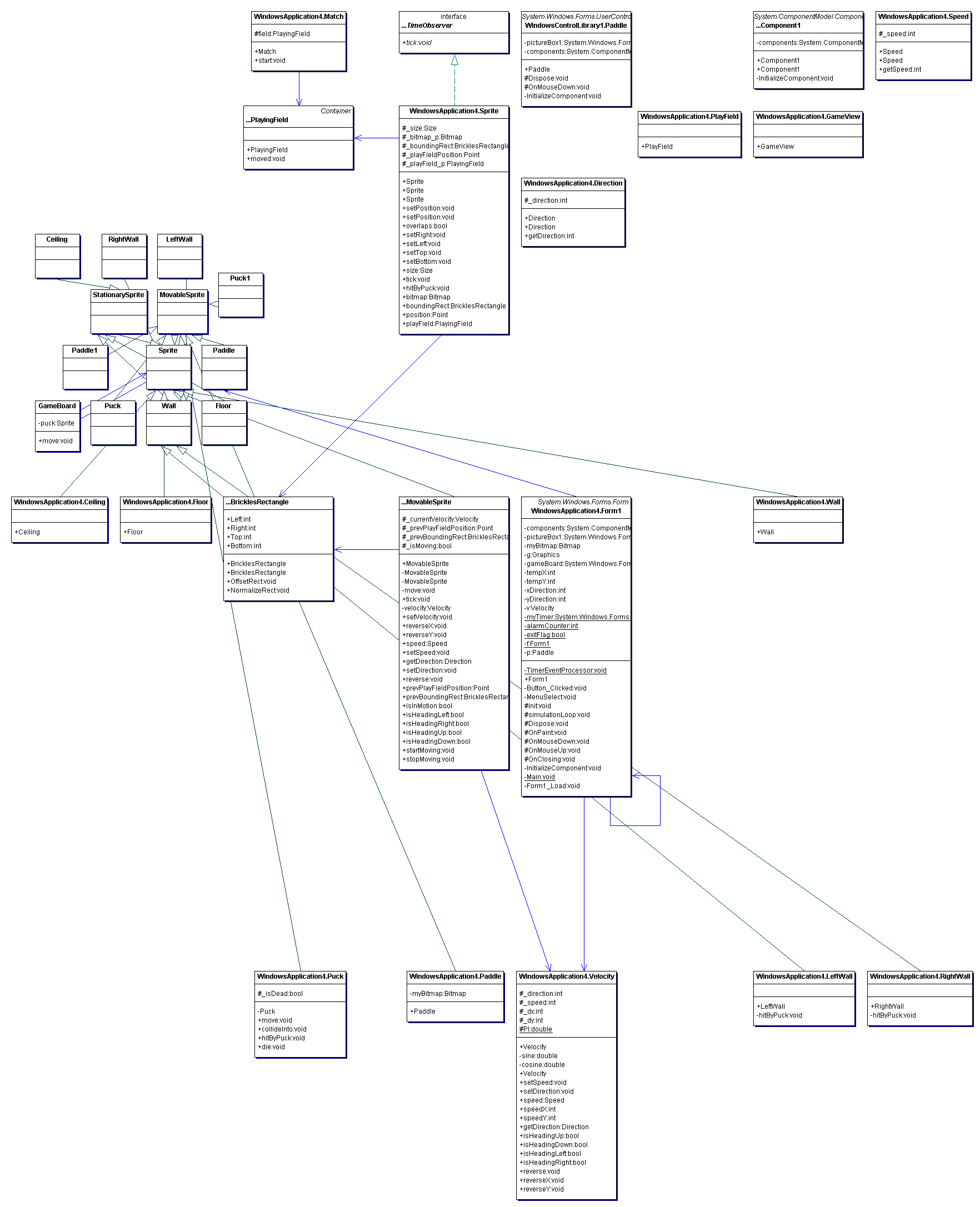
| default.dfPackage | 2003-08-25 08:02 | 21K | ||
| default.dfPackage.wmf | 2003-08-25 08:02 | 108K | ||
| default.gif | 2002-09-25 15:54 | 62K | ||
| protocol.dfSequence | 2003-08-25 08:02 | 6.6K | ||
| protocol.dfSequence.wmf | 2003-08-25 08:02 | 8.9K | ||