Example: Web Browser Plug-in Architecture
Relationships
Related Elements
Example Architectures
Description
Main Description
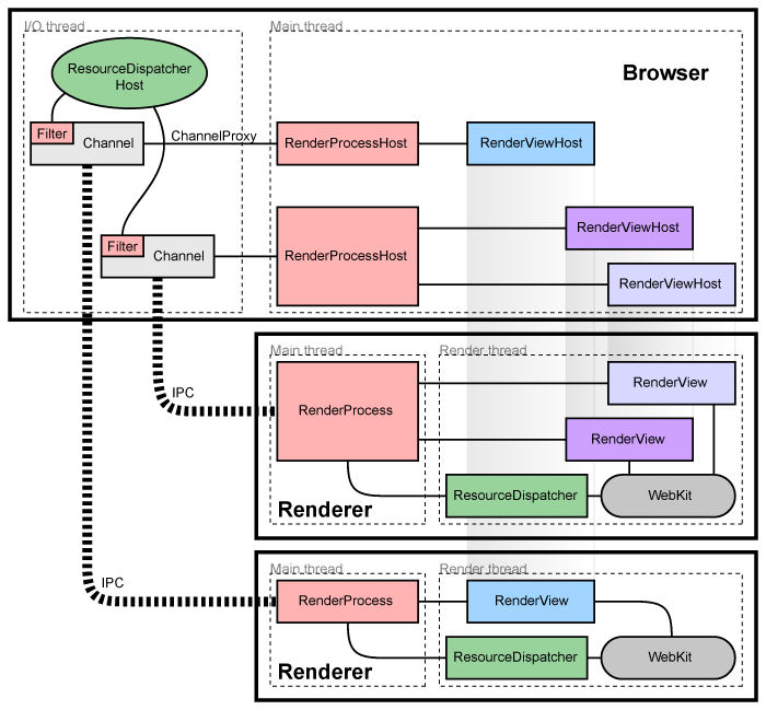
The chronium project architecture
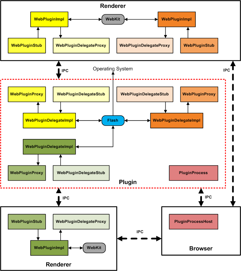
The plug-in architecture