Example: Web Browser Plug-in Architecture
Relationships
Related Elements
Example Architectures
Main Description
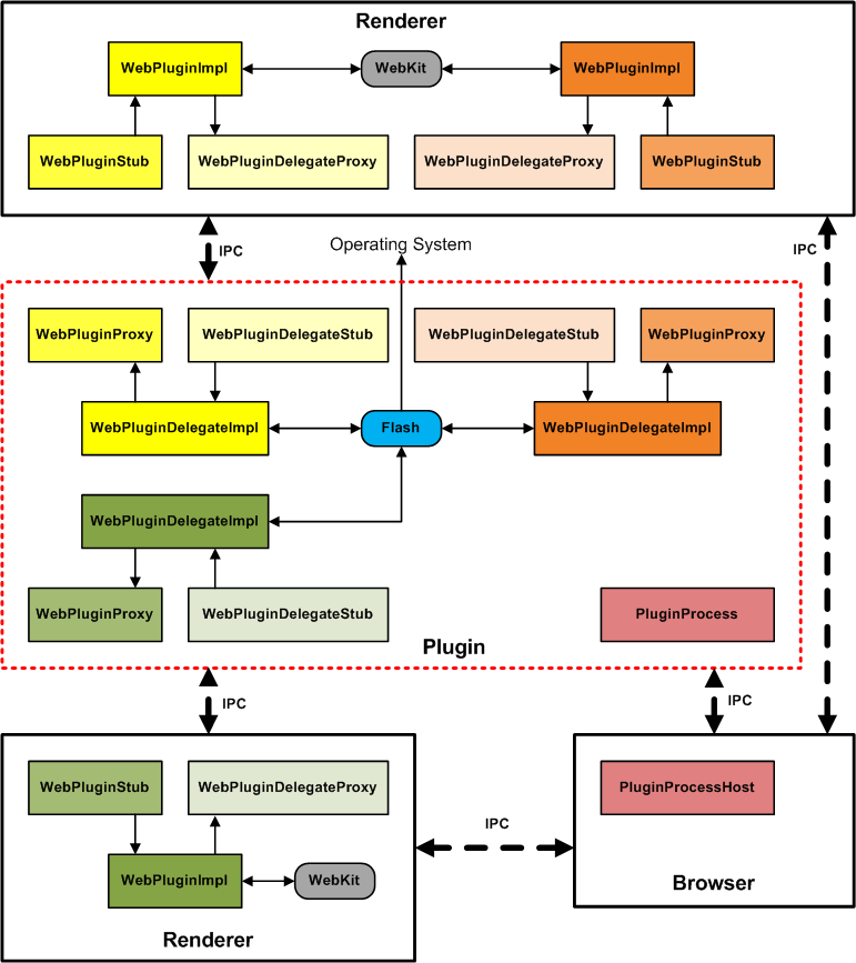
The chronium project architecture
The plug-in architecture